Hľadaj Zobraz: Univerzity Kategórie Rozšírené vyhľadávanie

45 171
projektov

Projekt "databáza vedomostného manažmentu" v podmienkach OS SR

«»
Prípona
.pdf
Typ
diplomová práca
Stiahnuté
0 x
Veľkosť
0,8 MB
Jazyk
slovenský
ID projektu
40371
Posledná úprava
06.06.2012
Zobrazené
3 430 x
Autor:
Elis
Facebook icon Zdieľaj na Facebooku
Detaily projektu
Popis:
Cieľom diplomovej práce je vysvetliť dôležitú úlohu vedomostného manažmentu v súčasnosti, dôvody jeho využívania v organizáciách a jeho význam pre Ozbrojené sily Slovenskej republiky. V praktickej časti navrhnem, čo je potrebné vykonať na úspešné zavedenie manažmentu vedomostí v OS SR prostredníctvom vytvorenia projektu vedomostnej databázy.

Kľúčové slová:

vedomosti

vedomostný manažment

vedomostná databáza



Obsah:
  • OBSAH
    ZOZNAM PRÍLOH
    ZOZNAM ILUSTRÁCIÍ A TABULIEK
    ZOZNAM SKRATIEK
    ÚVOD 15
    1 ANALÝZA SÚČASNÉHO STAVU RIEŠENEJ PROBLEMATIKY 16
    1.1 Údaje, informácie a vedomosti 17
    1.1.1 Údaje 18
    1.1.2 Informácie 18
    1.1.3 Vedomosti 19
    1.2 Intelektuálny kapitál 21
    1.3 Kultúra organizácie 22
    1.4 Učiaca sa organizácia 23
    1.5 Technologická podpora 25
    1.6 Metodiky vedomostného manažmentu 26
    1.6.1 The Knowledge Management Toolkit 27
    1.6.2 Stavebné bloky K. Wiiga 29
    1.6.3 Standardized Knowledge Management Implementation 29
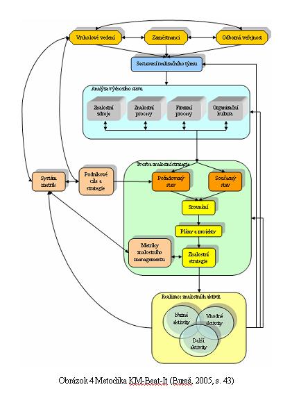
    1.6.4 KM-Beat-It 30
    1.7 Záver k teoretickej časti 32
    2 CIEĽ A METÓDY SPRACOVANIA DIPLOMOVEJ PRÁCE 33
    3 VÝSLEDKY RIEŠENIA STANOVENEJ PROBLEMATIKY 35
    3.1 Koncepcia projektu 35
    3.1.1 Zámer projektu 36
    3.1.2 Predbežná štúdia realizovateľnosti 37
    3.1.3 Štúdia realizovateľnosti 37
    3.1.4 Zadanie projektu 38
    3.2 Vývoj projektu 38
    3.2.1 Zostavenie projektového tímu 39
    3.2.2 Ciele a stratégia projektu 40
    3.2.3 Vecná dekompozícia projektu 41
    3.2.4 Organizačná dekompozícia projektu 44
    3.2.4.1 Organizačná štruktúra projektového tímu 44
    3.2.4.2 Popis funkcií 46
    3.2.5 Matica zodpovednosti 47
    3.2.6 Časové plánovanie 49
    3.2.7 Plán zdrojov a nákladov 51
    3.2.7.1 Histogram zdrojov 51
    3.2.7.2 Histogram nákladov 52
    3.2.7.3 Rozpočet projektu 53
    3.2.8 Riziková analýza 55
    3.2.8.1 Identifikácia rizika 55
    3.2.8.2 Posúdenie rizika 57
    3.2.8.3 Riadenie rizika 59
    3.3 Realizácia projektu 60
    3.3.1 Sledovanie stavu a kontrola 60
    3.3.2 Riadenie času, nákladov a kvality 60
    3.3.3 Hodnotenie projektu 61
    3.4 Zakončenie projektu 61
    4 VYUŽITIE ZÁVEROV V PRAXI 63
    ZÁVER 66
    ZOZNAM BIBLIOGRAFICKÝCH ODKAZOV 67
    PRÍLOHY 69
    ANALYTICKÝ LIST 74

Zdroje:
  • BARTÁK, J. 2008. Od znalostí k inovacím. Praha: Alfa Nakladatelství, 2008. 190 s. ISBN 978-80-87197-03-5.
  • BUREŠ, V. 2007. Znalostní management a proces jeho zavádění. Praha: Grada Publishing, 2007. 212 s. ISBN 978-80-247-1978-8.
  • COLLISON, CH. – PARCELL, G. 2005. Knowledge Management. Brno: Computer Press, 2005. 231 s. ISBN 80-251-0760-4.
  • DVOŘÁK, D. 2008. Řízení projektů. Brno: Computer Press, 2008. 244 s. ISBN 978-80-251-1885-6.
  • HVIZDOVÁ, E. 2011. Riadenie ľudských zdrojov v znalostnej ekonomike. Bratislava: Vydavateľstvo Ekonóm, 2011. 95 s. ISBN 978-80-225-3174-0.
  • KOUBEK, J. 2008. Řízení lidských zdrojů. Praha: Management Press, 2008. 400 s. ISBN 978-80-7261-168-3.
  • LIEBOWITZ, J. 2009. Knowledge Retention: Strategies and Solutions. Boca Raton: Auerbach Publications, 2009. 142 s. ISBN 1420064657.
  • MCELROY, M. W. 2003. The New Knowledge Management. USA: KMCI Press, 2003. 248 s. ISBN 0-7506-7608-6.
  • MLÁDKOVÁ, L. 2004. Management znalostí v praxi. Praha: Professional Publishing, 2004. 154 s. ISBN 80-86419-51-7.
  • NEKORANEC, J. – PETRUFOVÁ, M. 2006. Vybrané kapitoly z riadenia ľudských zdrojov – organizačná kultúra. Liptovský Mikuláš: Akadémia ozbrojených síl generála Milana Rastislava Štefánika, 2006. 109 s. ISBN 978-80-8040-313-3.
  • ROBBINS, S. P. – COULTER, M. 2004. Management. Praha: Grada Publishing, 2004. 600 s. ISBN 80-247-0495-1.
  • TIWANA, A. 2002. The Knowledge Management Toolkit. USA: PHPTR, 2002. 388 s. ISBN 0-13-009224-X.
  • VŠETEČKA, P. – BELAN, L. 2006. Projektový manažment – I. Liptovský Mikuláš: Akadémia ozbrojených síl generála Milana Rastislava Štefánika, 2006. 168 s. ISBN 978-80-8040-298-3.
  • BUREŠ, V. 2005. KM-Beat-It: Metodika zavádění znalostního managementu. In E+M Ekonomie a Management. ISSN 1212-3609, 2005, roč. 8, č. 7, s. 36 – 50.
  • DAVENPORT, T. 2008. Enterprise 2.0: The New, New Knowledge Management? [ online ]. Harvard Business School Publishing Corporation, 2008.
  • MCELROY, M. W. 2004. How to operationalize KM [ online ]. Santa Clara: KM World, 2004.
  • MIKLOŠÍK, A. 2011. Získavanie a transformácia znalostí od kľúčových rozhodovateľov [ online ]. Bratislava: Obchodná fakulta Ekonomickej univerzity v Bratislave, 2011.
  • SUDOLSKÁ, M. Tvorba návrhu databázy [ online ]. Banská Bystrica: Fakulta prírodných vied, Katedra informatiky, Univerzita Mateja Bela v Banskej Bystrici.
  • STN ISO 10006: 2004: Systémy manažérstva kvality: Návod na manažérstvo kvality v projektoch.
O súboroch cookie na tejto stránke

Súbory cookie používame na funkčné účely, na zhromažďovanie a analýzu informácií o výkone a používaní stránky.

Nastavenia Povoliť všetko